浙江湖州宝辉房地产开发有限公司(以下简称“宝辉公司”或“债务人”)不能清偿到期债务且资产不足以清偿全部债务,经债权人巨匠建设集团股份有限公司的申请,吴兴区人民法院于2026年2月11日出具(2026)浙0502破申20号民事裁定书,裁定受理债权人巨匠建设集团股份有限公司对宝辉公司的破产清算申请,并于2026年2月13日出具(2026)浙0502破申20号决定书,指定国浩律师(杭州)事务所担任浙江湖州宝辉房地产开发有限公司管理人(以下简称“管理人”)。为有效盘活宝辉公司资产,实现资产价值最大化,保护债权人等相关主体的合法权益,管理人现发布资产推介暨投资人招募公告。
第一部分 宝辉公司及湖州市“宝龙旭辉城”项目概况
一、宝辉公司基本情况
根据管理人自吴兴区市场监督管理局调取的工商登记资料显示,宝辉公司成立于2019年8月2日,目前持有吴兴区市监局于2019年8月2日核发的统一社会信用代码为91330502MA2B78NJ2C的《企业法人营业执照》,其住所为浙江省湖州市吴兴区湖东街道谈家扇路152号-168号沿街店面房2楼,法定代表人史玉杰,注册资本10000万元人民币,经营范围为房地产开发经营,物业管理,酒店管理,展览展示服务,会议服务。经营期限自2019年8月2日至长期。
二、湖州市“宝龙旭辉城”项目概况
(一)土地使用权
根据管理人向湖州市自然资源和规划局查询债务人的不动产登记信息,宝辉公司名下的国有建设用地使用权坐落于湖州市湖东分区HD-02-03-02A地块,南临苕溪东路,北临毗山南路,东侧为东南湾路,西侧圩田路。原土地使用权证号为浙(2020)湖州市不动产权第0016067号,宗地面积90,959.00㎡;该宗地用途为城镇住宅用地(商业、办公、文化娱乐、住宅、高档公寓),其中住宅70年(终止日期为2090年03月19日)、商业40年(终止日期为2060年03月19日)、卫生50年(终止日期为2070年03月19日)。截至本公告发布之日,前述土地已完成开发建设,并取得了对应的不动产权证书,所以《土地使用权登记审批表》登记的土地使用权证已被湖州市自然资源和规划局收回。根据原土地使用权证,该宗土地使用权的具体情况如下:

(二)湖州市“宝龙旭辉城”开发项目
(1)立项备案情况
根据宝辉公司于2019年8月16日向湖州市吴兴区发展改革和经济委员会提交的备案资料《浙江省企业投资项目备案(赋码)信息表》,宝辉公司新建开发房地产项目名称为“湖州市区湖东分区HD-02-03-02A地块”,项目代码为“2019-330502-70-03-052771-000”,其立项备案情况具体如下:

(2)建设用地规划审批情况
2019年9月26日,宝辉公司取得湖州市区湖东分区HD-02-03-02A地块项目的《建设用地规划许可证》,具体信息如下:

(3)建设工程规划审批情况
2020年4月3日,宝辉公司同时取得湖州市区湖东分区HD-02-03-02A地块Ⅰ标段、Ⅱ标段和Ⅲ标段的《建设工程规划许可证》,具体信息如下:



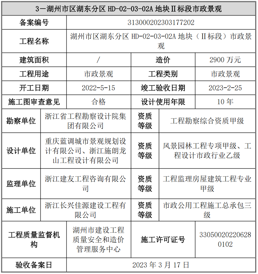
2021年12月9日,宝辉公司取得湖州市区湖东分区HD-02-03-02A地块(Ⅱ~Ⅲ标段)市政景观的《建设工程规划许可证》,具体信息如下:

特别说明:根据宝辉公司2023年3月16日在湖州市住房和城乡建设局备案时出具的一份《情况说明》显示,其开发投资的湖州市区湖东分区HD-02-03-02A地块项目(宝龙旭辉城项目)办理的市政景观建设规划许可证《建字330501202100043》为Ⅱ~Ⅲ标段,为保证现场施工进度,聘用同一家施工单位,故与施工单位只签订一本施工合同,但其对应的建设工程规划许可证是分别进行报批的。
(4)建设工程施工审批情况
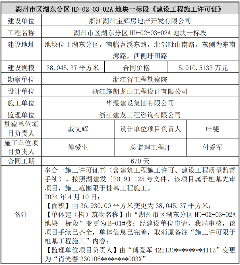
2019年12月31日,宝辉公司取得湖州市住房和城乡建设局出具的湖州市区湖东分区HD-02-03-02A地块一标段(证书编号:330502201912310101)的《建筑工程施工许可证》,具体信息如下:

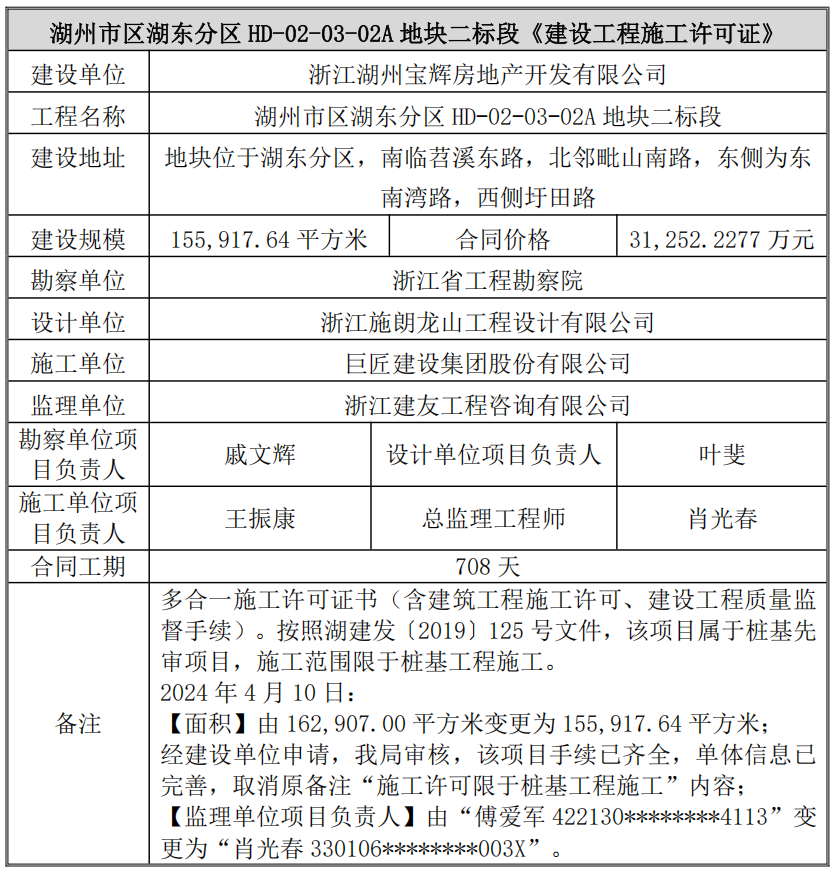
2020年1月14日,宝辉公司取得湖州市住房和城乡建设局出具的湖州市区湖东分区HD-02-03-02A地块二标段(证书编号:330500202001140101)的《建筑工程施工许可证》,具体信息如下:

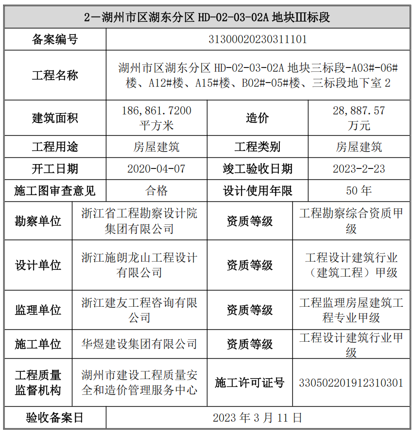
2019年12月31日,宝辉公司取得湖州市住房和城乡建设局出具的湖州市区湖东分区HD-02-03-02A地块三标段(证书编号:330502201912310301)的《建筑工程施工许可证》,具体信息如下:

2020年11月27日,宝辉公司取得湖州市住房和城乡建设局出具的湖州市区湖东分区HD-02-03-02A地块四标段(证书编号:330500202011270201)的《建筑工程施工许可证》,具体信息如下:

特别说明:据 “宝龙旭辉城项目”监理单位浙江建友工程咨询有限公司相关人员及债务人相关人员反馈,宝辉公司原仅报批三个标段的施工许可证,但因报批时工作人员疏失,将本应由巨匠建设集团股份有限公司施工的“璀璨府7#楼”报批至华煜建设集团有限公司的施工范围,故在申请湖州市住房和城乡建设局调整后,该局重新出具了上述第四标段的《建筑工程施工许可证》(证书编号:330500202011270201),单独载明璀璨府7#楼的相应施工许可内容。
(5)建设工程规划核实情况
2021年10月15日,湖州市自然资源和规划局出具《浙江省建设工程规划核实确认书》(浙规核字第330501202100048号),具体信息如下:

2023年2月14日,湖州市自然资源和规划局出具《浙江省建设工程规划核实确认书》(浙规核字第33050120230006号),具体信息如下:

2023年2月14日,湖州市自然资源和规划局分别出具《浙江省建设工程规划核实确认书》(浙规核字第33050120230007号),具体信息如下:

(6)项目竣工验收情况
2021年11月3日,宝辉公司取得“湖州市区湖东分区HD-02-03-02A地块Ⅰ标段B-01#楼工程”的《房屋建筑和市政基础设施工程竣工验收备案表》,具体信息如下:

2023年3月11日,宝辉公司取得“湖州市区湖东分区HD-02-03-02A地块三标段-A03#-06#楼、A12#楼、A15#楼、B02#-05#楼、三标段地下室2”的《房屋建筑和市政基础设施工程竣工验收备案表》,具体信息如下:

2023年3月17日,宝辉公司取得“湖州市区湖东分区HD-02-03-02A地块(Ⅱ标段)市政景观”的《房屋建筑和市政基础设施工程竣工验收备案表》,具体信息如下:

2023年3月22日,宝辉公司取得“湖州市区湖东分区HD-02-03-02A地块二标段、四标段-A01#-A02#楼、A07#-A11#楼、13#楼、A16#-A-21楼、地下室”的《房屋建筑和市政基础设施工程竣工验收备案表》,具体信息如下:

(7)项目预售许可情况
①璀璨府5幢、16幢、17幢
2020年11月12日,宝辉公司取得湖州市区湖东分区HD-02-03-02A地块,璀璨府5幢、16幢、17幢的《商品房预售许可证》,证号为(湖)售许字(2020)第00326号,预售总建筑面积33,980.00㎡,其中31,322.00㎡为住宅用地,2,658.00㎡为商贸用地;
②璀璨府1幢、2幢及地下室
2020年4月30日,宝辉公司取得湖州市区湖东分区HD-02-03-02A地块,璀璨府1幢、2幢及地下室的《商品房预售许可证》,证号为(湖)售许字(2020)第00071号,预售总建筑面积28,304.00㎡,其中25,380.00㎡为住宅用地,2,924.00㎡为商贸用地;
③璀璨府8幢、9幢
2020年7月10日,宝辉公司取得湖州市区湖东分区HD-02-03-02A地块,璀璨府8幢、9幢的《商品房预售许可证》,证号为(湖)售许字(2020)第00171号,预售总建筑面积22,218.00㎡,用途性质均为城镇住宅用地;
④璀璨府19幢、20幢
2020年8月28日,宝辉公司取得湖州市区湖东分区HD-02-03-02A地块,璀璨府19幢、20幢的《商品房预售许可证》,证号为(湖)售许字(2020)第00215号,预售总建筑面积22,417.00㎡,其中22,297.00㎡为住宅用地,120.00㎡为商贸用地;
⑤璀璨府3幢、6幢、15幢
2021年3月11日,宝辉公司取得湖州市区湖东分区HD-02-03-02A地块,璀璨府3幢、6幢、15幢的《商品房预售许可证》,证号为(湖)售许字(2021)第ZJ00047号,预售总建筑面积39,212.00㎡,其中38,666.00㎡为住宅用地,546.00㎡为商贸用地;
⑥璀璨府11幢、18幢、缤纷商业中心22-25幢
2021年4月22日,宝辉公司取得湖州市区湖东分区HD-02-03-02A地块,璀璨府11幢、18幢、缤纷商业中心22-25幢的《商品房预售许可证》,证号为(湖)售许字(2021)第ZJ00084号,预售总建筑面积72,034.00㎡,其中37,409.00㎡为住宅用地,34,625.00㎡为商贸用地;
⑦璀璨府7幢、12幢
2022年8月22日,宝辉公司取得湖州市区湖东分区HD-02-03-02A地块,璀璨府7幢、12幢的《商品房预售许可证》,证号为(湖)售许字(2022)第ZJ00126号,预售总建筑面积21,935.00㎡,用途性质均为城镇住宅用地。
综上,宝辉公司开发房地产取得预售许可的不动产范围为:湖州市璀璨府1幢、2幢、3幢、5幢、6幢、7幢、8幢、9幢、11幢、12幢、15幢、16幢、17幢、18幢、19幢、20幢,缤纷商业中心22幢、23幢、24幢、25幢。
据债务人相关人员反馈,宝辉公司未办理商品房现售许可证。
(8)不动产自持情况
2019年7月24日,宝辉公司股东涛峡公司与湖州市自然资源和规划局签订《国有建设用地使用权出让合同》(合同编号:3305012019A21020),其中第十三条约定:本合同项下宗地除执行本合同第十二条规定外,为落实省、市人防实施有关要求和湖州市住房和城乡建设局建造方式等要求,须满足:(1)本宗地:①需建设建筑面积不少于3万平方米的四星级及以上酒店,酒店须整体持有和运营,不得分散设置,不可分割、销售,自签订《国有建设用地使用权成交确认书》后的36个月内开业;②需建设建筑面积3000平方米的集中零售商业,不得分割、销售,自竣工验收之日起自持10年后方可整体转让,自签订《国有建设用地使用权成交确认书》后的30个月内开业运营;前述酒店和集中零售商业的建设及开业运营由湖州市城市集团负责监管,竞得人须于签订《国有建设用地使用权出让合同》前另行与湖州市城市集团签订履约监管协议,由此而引发的一切行政、经济和法律责任由监管协议的各方承担;③住宅项目的预售条件:酒店工程达到正负零,可预售住宅面积为住宅总规划面积的50%;在上述基础上,酒店工程结顶,增加可预售住宅面积40%、酒店开业增加可预售住宅面积10%;(2)该宗地应依据省、市人防实施有关要求,宗地住宅部分按地上建筑面积10%、非住宅部分按地上建筑面积7%结建甲类六级防空地下室,具体和市(区)人防办对接;(3)不低于绿色建筑一星级标准建设。采用装配式建筑建造方式。
2019年8月7日,湖州市自然资源和规划局、涛峡公司和宝辉公司签订《国有建设用地使用权出让合同补充合同》(编号:3305012019A21020BG01),三方明确:宝辉公司为涛峡公司按拍卖文件及出让合同约定成立的项目公司,原《国有建设用地使用权出让合同》(合同编号:3305012019A21020)的土地使用权受让人自补充合同签订之日起由涛峡公司变更为宝辉公司,同时由宝辉公司承继原出让合同项下的权利和义务。
根据管理人向湖州市自然资源和规划局申请调取的《不动产登记信息查询证明》,显示宝辉公司名下2套商业要求为自持,坐落分别为“湖州市缤纷商业中心26幢101、103、104室”、“湖州市缤纷商业中心26幢102室”,具体信息如下:

据了解,上述2套自持商业均存在租赁情况。2021年,宝辉公司与湖州兴垄商业管理有限公司(以下简称“兴垄公司”)签订了一份《房屋租赁合同》,约定宝辉公司将其所有的位于湖州市吴兴区苕溪东路和圩田路交汇处B1幢(即“湖州市缤纷商业中心26幢”)以及224个地下汽车泊车位出租给兴垄公司,建筑面积约33,032.00平方米(以不动产权证书登记为准),其中1F-2F超市部分精装移交(1,500.00元/㎡装修标准),7F健身房区域精装修移交(不含泳池设备,3,000.00元/㎡装修标准),其余楼层均为毛坯状态移交。首次租期10年,自2021年10月16日至2031年10月15日,租赁期间产生的物业管理费、能耗费、水电费等均由兴垄公司自行承担。其后,宝辉公司与兴垄公司签订了一份《补充协议》,将双方签订的前述《房屋租赁合同》的租赁期限延长7年,即租期自2021年10月16日至2038年10月15日。
特别说明:据初步调查,宝辉公司名下的前述2套自持商业除出租给兴垄公司外,还存在其他转租、分租的情况,房屋实际租用情况最终以管理人根据相关法律法规、核查租赁相关文件结合实际情况综合认定为准。本公告上述披露的内容仅供参考,对上述描述的真实性及实物现在的一致性不作保证。
(9)不动产销售与登记情况
根据管理人向湖州市自然资源和规划局申请调取的不动产登记信息显示,宝辉公司对湖州市区湖东分区HD-02-03-02A地块项目共完成开发建设4522项不动产,建筑面积合计 299,048.16㎡,包括住宅1989套(建筑面积199,252.07㎡),商业621套(建筑面积70,863.04㎡)、车位1912个(建筑面积28,933.05㎡)。
宝辉公司在完成开发建设后,通过销售、税务执行拍卖等方式,已将部分房屋/车位的不动产权变更登记至第三人名下。截至本报告出具日,宝辉公司名下登记的不动产约1300余项(其中,有400余项不动产已办理网签登记,具体情况以最终管理人核查为准),建筑面积合计8万余平方米,包括住宅270余套、商业100余套、车位800余个,该不动产存在正式抵押登记和预告抵押登记等情况。鉴于管理人未能全面掌握宝辉公司销售合同、购房款项支付、工程结算等完整材料,且经初步核查发现,宝辉公司名下存在已销售未过户情形(包括真实购房户及其他抵债情形),也存在已完成销售但未办理网签登记等情况,因此,宝辉公司名下现有不动产权属情况较为复杂,故宝辉公司名下的不动产权属情况最终以管理人核查认定为准。
特别说明并重点提示:湖州市“宝龙旭辉城”项目的房屋销售情况最终以管理人根据相关法律法规、核查购房相关的文件结合购房业主的实际情况综合认定为准。本公告上述披露的内容仅供参考,对上述描述的真实性及与实物现在的一致性不作保证。
(10)现场图片
2023年3月22日,湖州市“宝龙旭辉城”项目已全面竣工验收,现已交付投入使用,现场图片仅供参考。





三、湖州市“宝龙旭辉城”项目优势
(一)地域优势
湖州市“宝龙旭辉城”项目南临苕溪东路,北邻毗山南路,东侧为东南湾路,西侧圩田路,紧邻湖州市万达广场、湖州市第三人民医院、近湖州东站。三纵三横路网通达(三纵:大升路、湖织大道、蜀山路;三横:苕溪东路、湖东路、三里桥路),六条主干道路交织,地处湖州市城东核心地段以及江、浙、沪半小时经济圈,地域优势相当明显。
(二)基础及配套优势
湖州市“宝龙旭辉城”项目所在湖州市区湖东分区HD-02-03-02A地块于2019年取得,土地性质为国有建设用地使用权出让,登记有城镇住宅用地(商业、办公、文化娱乐、住宅、高档公寓),住宅70年(终止日期为2090年03月19日)、商业40年(终止日期为2060年03月19日)卫生50年(终止日期为2070年03月19日),宗地面积90,959.00㎡。项目开发总体建筑规模近40万方,产品类型包含住宅、商业、酒店;项目所属区域各类市政基础设施及相关配套设施完善,满足居住、办公、休闲、娱乐、购物等一站式日常使用需求。
第二部分 招募方案
一、招募须知
(一)本公告是由管理人编制,意向投资人决定报名前应仔细阅读本公告全部内容,理解投资过程中可能存在的风险,一旦提交投资报名材料即视为同意按管理人披露湖州市“宝龙旭辉城”项目情况进行投资,也视为完全认同本次投资人招募程序并同意承担所有风险。
(二)意向投资人自行承担因管理人尚未掌握的瑕疵导致的风险及损失。
(三)本公告内容对全体意向投资人同等适用。
(四)本公告所述信息仅为管理人初步了解的情况,存在与实际情况不一致的可能,本公告所述信息并不替代意向投资人的尽职调查。意向投资人如需开展尽职调查或进一步了解湖州市“宝龙旭辉城”项目的相关情况,请向管理人提交报名申请、与管理人签署《保密协议》并交纳《保密协议》约定的尽调保证金。
(五)本公告并非要约文件,仅作为参考资料,不具有投资协议的约束力。本公告最终解释权属于管理人。
(六)管理人有权决定继续、中止或终止意向投资人招募和竞价工作。
二、意向投资人的基本条件
(一)意向投资人应当是依照中华人民共和国法律设立并有效存续的企业法人或非法人组织,或是具备完全民事行为能力和民事权利能力的自然人,且具有较高的社会责任感和良好的商业信誉。
(二)意向投资人应当具有足够的资金实力,且资金来源合法合规,并能提供不低于其拟投资总额度的资信证明或其他履约能力证明。
(三)意向投资人应当无数额较大到期未清偿债务,无作为被执行人的案件;最近三年未被人民法院列入失信被执行人名单,不属于失信联合惩戒对象。
(四)本次招募的意向投资人不限行业,但意向投资人或其股东、关联企业、实际控制人从事房地产行业或从事行业与宝辉公司具有产业协同性的,属于行业龙头企业的,在同等条件下优先考虑。
(五)两个及以上的企业、自然人可以自行组成联合体,但须以一个整体的意向投资人的身份参与重整投资。联合体中应当至少有一个同时具备上述第1-3项规定的条件。组成联合体的各方不得再以自己名义单独或加入其他联合体参加宝辉公司意向投资人招募。分别报名的意向投资人如后续需要组成联合体,至迟应在提交重整投资方案前确定,并需要按照本招募公告对联合体的要求,补充提交相关资料。
三、招募流程
(一)报名方式
意向投资人应于2026年4月15日17时前全部完成以下三项事项的,方可视为完成报名工作,否则即视为无效报名或放弃报名。
1. 与管理人签署《保密协议》【《保密协议》文本请与管理人联系索取并签署】。
2.向管理人指定账户支付报名保证金人民币800万元(大写:捌佰万元整)。管理人指定收款账户(账户具体信息联系管理人索取)。
特别说明:若最终未被确定为投资人且无违反《保密协议》等约定的,意向保证金将全额无息退还给意向投资人;若最终被确定为投资人,但未能按照管理人指定的时间签订重整投资协议/兜底参拍协议或未能按照其签订的重整投资协议/兜底参拍协议执行或违反保密协议或有其他违法、违约行为的,管理人有权没收意向保证金,不予退还。具体退款事宜由管理人另行通知。
3.报名时须提交下列文件,并通过邮寄(邮寄的以邮戳时间为准)或当面递交的方式提交:
(1)参与投资的报名意向书(意向投资人是企业的,应当由企业法定代表人签字并加盖企业公章;意向投资人是自然人的,应当签字并捺印)。
(2)意向投资人的主体资质文件:意向投资人是企业的,应提交企业法人营业执照副本复印件、法定代表人证明书及法定代表人居民身份证复印件、委托书原件及受托人居民身份证复印件,及股东(大)会同意投资的决议(公司法人)或有权机关同意投资的决议(其他法人或非法人组织);意向投资人是自然人的,应提交居民身份证复印件,委托书原件及受托人居民身份证复印件(如需委托代理人办理)。
(3)意向投资人简介:包括注册资本认缴和实缴情况、股权结构、主营业务、资产负债情况等。若意向投资人是自然人的,包括但不限于自然人基本情况、资产情况等;若意向投资人是企业的,包括但不限于企业股权结构和股东情况、注册资本认缴和实缴情况、主营业务、经营现状、资产负债情况等。
(4)意向投资人财务报告:若意向投资人是企业或非法人组织的,2025年年度、2024年度经审计的财务报告。若报名机构为存续3年以下(含)企业法人或非法人组织的,应提供控股股东或实际控制人2025年度、2024年度经审计的财务报告。若意向投资人无经审计的财务报告,须提交2025年度、2024年度的资产负债表、现金流量表,并承诺提交的材料真实、合法、有效。若意向投资人是自然人,应提供存款证明等可以说明财务状况和资金实力的文件。若意向投资人提交虚假财务资料,管理人有权没收保证金并取消其参与投资资格,投资人因此丧失保证金返还请求权,并应对虚假陈述造成的相关损失承担法律责任。
(5)资产证明或者其他履约能力证明文件:银行存款证明、银行保函等可以证明意向投资人资金实力和履约能力的文件。
(6)承诺书:承诺无数额较大到期未清偿债务,无作为被执行人的案件及最近三年未被人民法院列入失信被执行人名单,不属于失信联合惩戒对象;承诺愿意依照招募公告等文件参与宝辉公司意向投资人的遴选成为重整投资人;承诺愿意按本招募公告与其他投资文件的安排在合理时间内提交重整投资方案、签订重整投资协议等。如未能在管理人指定的合理时间内提交重整投资方案并签订重整投资协议的,管理人有权没收缴纳的报名保证金。
(7)文件送达地址确认书:载明意向投资人联系地址、联系人、联系电话、电子邮箱等。
(8)若意向投资人是联合体的,还应提供联合体成员之间的联合协议及其他证明资料。
特别说明:
1.上述第(1)至(8)项文件材料须加盖报名机构公章,多页材料须加盖骑缝章,如意向投资人是自然人的,需每份文件签字并捺印,多页材料须骑缝签并捺印。上述报名文件应一并装袋密封,密封袋上需标注:“报名机构名称+宝辉公司意向投资人报名文件”。意向投资人未按本公告要求提交完整报名文件的,视为无效报名。
2.管理人联系方式及报名文件接收地址:
报名地点:浙江省湖州市吴兴区湖东街道璀璨府11幢303室
联系人:陆女士
联系电话:19802583261
(二)遴选方式
1.为保证意向投资人招募工作的公平、公正,管理人在收到意向投资报名文件后将对报名文件进行综合审查,将在2026年4月20日17时前以短信方式向意向投资人留存给管理人的联系电话发送入围短信通知。
2.意向投资人收到入围通知后,请自行决定并安排尽职调查工作,并在管理人要求的期限内提交或按管理人要求补充完善拟重整投资方案(内容包括但不限于偿债方案、投资金额、资金来源、报价依据、经营方案等)或者拟兜底竞价方案(内容包括但不限于兜底价格、资金来源、报价依据等)。形式审查通过的意向投资人应及时与管理人签署《保密协议》,签署《保密协议》后可自行或委托中介机构对宝辉公司开展尽职调查工作。管理人将提供必要的协助和配合。意向投资人开展尽职调查所需的费用由其自行承担。
3.管理人将根据意向投资人的报名情况以及拟重整投资方案/拟兜底方案,并根据实际情况,经报告吴兴区人民法院后,视情况决定是否组成评审委员会进行最终评审。最终确定投资人后,管理人将书面正式通知投资人。投资人收到管理人的正式通知后,应在管理人通知要求的时间内与管理人协商确定最终的重整投资方案或兜底参拍方案,且与管理人签订重整投资协议或兜底参拍协议等。
(三)后续安排
重整投资协议或兜底参拍协议签署后,管理人将根据最终选定的程序,启动宝辉公司的重整程序或资产拍卖处置程序,投资人应按照要求配合吴兴区人民法院、管理人推进后续的破产相关程序。
尽职调查及保证金交纳等事宜,意向投资人可与管理人联系,管理人联系人陶律师,13123925668。
四、瑕疵提示
(一)意向投资人自行承担宝辉公司所享有的对外债权不能足额、按时实现的法律风险。
(二)意向投资人自行承担宝辉公司破产清算转重整失败或破产重整失败的不利后果及相关损失。
(三)意向投资人自行承担宝辉公司及宝辉公司资产、负债等已知或可能存在的瑕疵及导致的风险和损失。
(四)意向投资人自行承担因管理人尚未掌握的其他瑕疵导致的风险及损失。
(五)若重整计划经吴兴区人民法院批准,由重整方自行确定经营范围和经营业务,并自行承担因经营范围、经营业务的变化所产生的法律、商业风险。
(六)若重整计划经吴兴区人民法院批准,重整方依照裁定批准的重整计划规定的债权清偿方案清偿各类债权后,如经税务部门核定需对债务重组(包括重整豁免负债)所得缴纳相关企业所得税等税收的,重整方应另行筹备资金并依法缴纳。重整方可结合《中华人民共和国企业所得税法》等相关法律法规的规定,并结合宝辉公司原账务情况及重整后的经营方案,综合考虑制定符合宝辉公司的税务筹划方案。
(七)意向投资人自行承担宝辉公司不动产已售未过户、已售未网签等瑕疵,也自行承担该不动产自持限制等相关规定,并对其不动产后续可能的建设、销售、物业管理、规划调整、设计调整等客观情况及难度和政策要求、法律要求等均有明确的认知和充分准备。
(八)宝辉公司资产均以招募时现状进行交付,自行承担宝辉公司名下的土地使用权及在建工程可能存在的土地出让金、滞纳金、行政性费用、罚款等欠缴风险以及因可能违章、违规而产生的法律后果。
(九)由于各种因素可能导致的不可预期变化,管理人有权根据需要变更招募事项的有关内容及时间安排,参与招募的意向投资人需无条件接受可能的变化,并根据管理人的安排配合相关招募进程。如有变化,以管理人的通知为准。结合后续确定的意向投资人遴选方式,管理人可以视情况与意向投资人直接谈判,并视情况中止(乃至终止)遴选程序。
热忱欢迎社会各界报名参与本公告投资项目。
特此公告。
浙江湖州宝辉房地产开发有限公司管理人
二〇二六年三月九日